设为首页
|
加入收藏
欢迎您访问相城实验小学官方网站!
首页
|
了解相小
学校简介
校长简介
教工风采
学子风采
|
党建专栏
|
校务公开
|
学术研究
|
心灵驿站
|
家庭教育
|
加入我们
招生信息
在线报名
招聘信息
|
校长信箱
校务公开
当前位置:
首页
-
校务公开
-
正文
校务公开
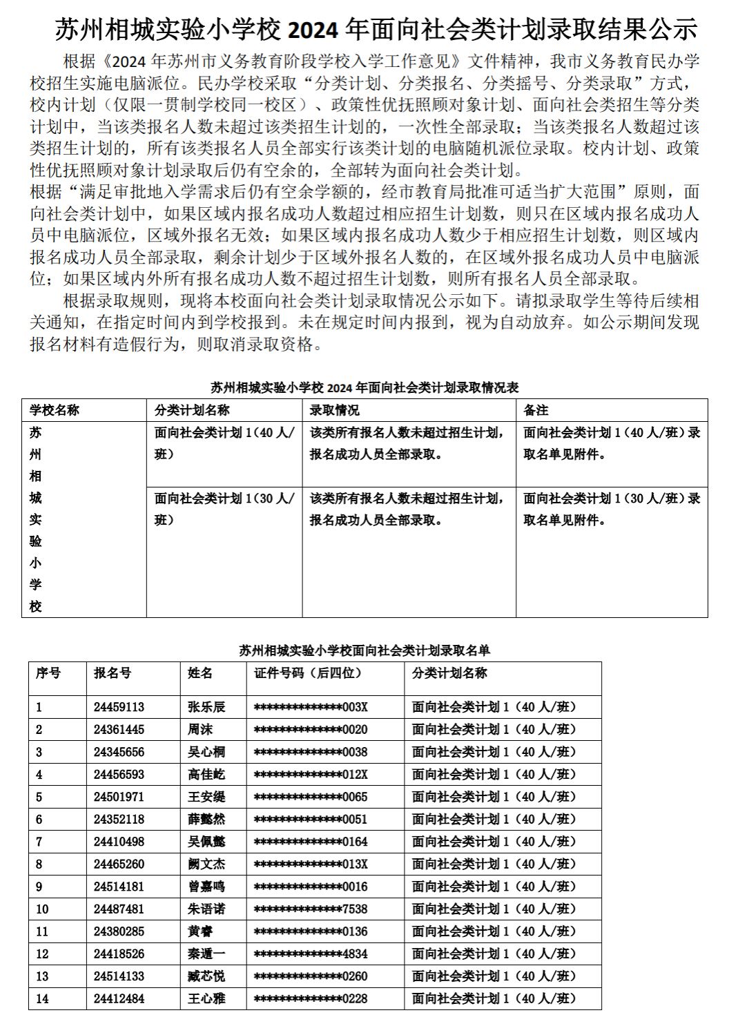
苏州相城实验小学校2024年面向社会类计划录取结果公示
2024-06-28
map